网站首页
|
学校概况
|
学校要闻
|
专业设置
|
招生就业
|
德育之窗
|
培训鉴定
|
校企合作
|
校园服务
|
专题
首页
>
招生就业
>
升学
> 详情
招生计划
就业推荐
就业指导
升学
学生资助
搜索
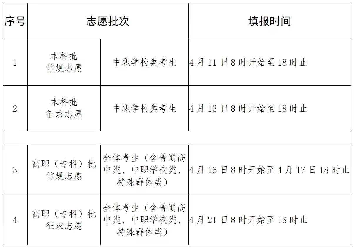
2024年福建省高职院校分类考试招生志愿填报时间安排表
2024-04-11 15:51:00 来源: 点击:
上一篇:
福建省教育厅关于做好2024年福建省高职院校分类考试招生工作的通知
下一篇:
最后一页